Markov Chain Monte Carlo


Lecture 16

March 19, 2024

Last Class

Markov Chains

  • Stochastic process with transition matrix \(P\): \(\lambda_t = \lambda_{t-1}P\).
  • Markovian (memoryless) property: \[\mathbb{P}(X_t = x_i | X_{t-1} = x_{t-1}) = \mathbb{P}(X_t = s_i | X_{t-1} = x_{t-1}, \ldots, X_0 = x_0)\]
  • Ergodic chains: dynamics converge to limiting distribution \[\pi_j = \lim_{n \to \infty} \mathbb{P}(X_n = s_j)\] which is stationary, \(\pi = \pi P\).

Markov Chain Monte Carlo

  • Family of methods for simulating from hard-to-sample from distributions \(\pi\);
  • Rely on ergodic Markov chains for simulation;
  • By construction, chains converge to limiting distribution which is the target distribution \(\pi\).

MCMC Overview

Detailed Balance

Let \(\{X_t\}\) be a Markov chain and let \(\pi\) be a probability distribution over the states. Then the chain is in detailed balance with respect to \(\pi\) if \[\pi_i P_{ij} = \pi_j P_{ji}.\]

Detailed balance implies reversibility: the chain’s dynamics are the same when viewed forwards or backwards in time.

Detailed Balance Intuition

A nice analogy (from Miranda Holmes-Cerfon) is traffic flow.

Consider NYC and its surroundings: each borough/region can be thought of as a node, and population transitions occur across bridges/tunnels.

New York City Graph

Detailed Balance: Stationary Distributions

Detailed balance is a sufficient but not necessary condition for the existence of a stationary distribution (namely \(\pi\)):

\[\begin{align*} (\pi P)_i &= \sum_j \pi_j P_{ji} \\ &= \sum_j \pi_i P_{ij} \\ &= \pi_i \sum_j P_{ij} = \pi_i \end{align*}\]

Idea of Sampling Algorithm

The idea of our sampling algorithm is to construct an ergodic Markov chain from the detailed balance equation for the target distribution.

  • Detailed balance implies that the target distribution is the stationary distribution.
  • Ergodicity implies that this distribution is unique and can be obtained as the limiting distribution of the chain’s dynamics.

Idea of Sampling Algorithm

In other words:

  • Generate an appropriate Markov chain so that its stationary distribution of the target distribution \(\pi\);
  • Run its dynamics long enough to converge to the stationary distribution;
  • Use the resulting ensemble of states as Monte Carlo samples from \(\pi\) .

Sampling Algorithm

Any algorithm which follows this procedure is a Markov chain Monte Carlo algorithm.

Good news: These algorithms are designed to work quite generally, without (usually) having to worry about technical details like detailed balance and ergodicity.

Bad news: They can involve quite a bit of tuning for computational efficiency. Some algorithms or implementations are faster/adaptive to reduce this need.

Sampling Algorithm

Annoying news:

  • Convergence to the stationary distribution is only guaranteed asymptotically; evaluating if the chain has been run long enough requires lots of heuristics.
  • Due to Markovian property, samples are autocorrelated, so smaller “effective sample size” than the raw number of samples.

What Is The Upshot?

Given a Markov chain \(\{X_t\}_{t=1, \ldots, T}\) returned from MCMC, sampling from distribution \(\pi\):

  • \(\mathbb{P}(X_t = y) \to \pi(y)\) as \(t \to \infty\)
  • This means the chain can be considered a dependent sample approximately distributed from \(\pi\).
  • The first values (the transient portion) of the chain are highly dependent on the initial value but do not affect asymptotic convergence.

History of MCMC

Metropolis et al

“…instead of choosing configurations randomly, then weighting them with \(\exp(- E/ kT)\), we choose configurations with a probability \(\exp (- E/ kT)\) and weight them evenly.”

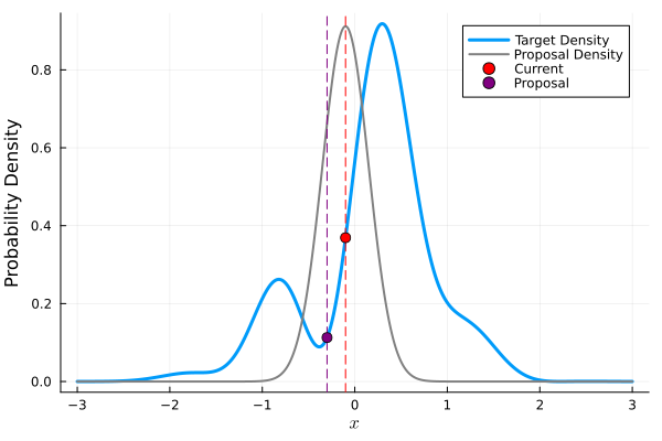
Example: Metropolis-Hastings

Given \(X_t = x_t\):

  1. Generate \(Y_t \sim q(y | x_t)\);
  2. Set \(X_{t+1} = Y_t\) with probability \(\rho(x_t, Y_t)\), where \[\rho(x, y) = \min \left\{\frac{\pi(y)}{\pi(x)}\frac{q(x | y)}{q(y | x)}, 1\right\},\] else set \(X_{t+1} = x_t\).

M-H Algorithm Illustration

First Example of M-H Algorithm

Second Example of M-H Algorithm

How Simple Is That?

The devil is in the details: performance and efficiency are highly dependent on the choice of \(q\).

Key: There is a tradeoff between exploration and acceptance.

  • Wide proposal: Can make bigger jumps, may be more likely to reject proposals.
  • Narrow proposal: More likely to accept proposals, may not “mix” efficiently.

More Modern MCMC Algorithms

Many innovations in the last decade: best methods use gradients and don’t require much tuning.

These days, no real reason to not use Hamiltonian Monte Carlo (default in pyMC3, Turing, Stan, other probabilistic programming languages) unless you can’t write your code in a PPL.

Sampling With MCMC Using A PPL

San Francisco Tide Gauge Data

Code
# read in data and get annual maxima
function load_data(fname)
    date_format = DateFormat("yyyy-mm-dd HH:MM:SS")
    # This uses the DataFramesMeta.jl package, which makes it easy to string together commands to load and process data
    df = @chain fname begin
        CSV.read(DataFrame; header=false)
        rename("Column1" => "year", "Column2" => "month", "Column3" => "day", "Column4" => "hour", "Column5" => "gauge")
        # need to reformat the decimal date in the data file
        @transform :datetime = DateTime.(:year, :month, :day, :hour)
        # replace -99999 with missing
        @transform :gauge = ifelse.(abs.(:gauge) .>= 9999, missing, :gauge)
        select(:datetime, :gauge)
    end
    return df
end

dat = load_data("data/surge/h551.csv")

# detrend the data to remove the effects of sea-level rise and seasonal dynamics
ma_length = 366
ma_offset = Int(floor(ma_length/2))
moving_average(series,n) = [mean(@view series[i-n:i+n]) for i in n+1:length(series)-n]
dat_ma = DataFrame(datetime=dat.datetime[ma_offset+1:end-ma_offset], residual=dat.gauge[ma_offset+1:end-ma_offset] .- moving_average(dat.gauge, ma_offset))

# group data by year and compute the annual maxima
dat_ma = dropmissing(dat_ma) # drop missing data
dat_annmax = combine(dat_ma -> dat_ma[argmax(dat_ma.residual), :], groupby(DataFrames.transform(dat_ma, :datetime => x->year.(x)), :datetime_function))
delete!(dat_annmax, nrow(dat_annmax)) # delete 2023; haven't seen much of that year yet
rename!(dat_annmax, :datetime_function => :Year)
select!(dat_annmax, [:Year, :residual])
dat_annmax.residual = dat_annmax.residual / 1000 # convert to m

# make plots
p1 = plot(
    dat_annmax.Year,
    dat_annmax.residual;
    xlabel="Year",
    ylabel="Annual Max Tide Level (m)",
    label=false,
    marker=:circle,
    markersize=5,
    tickfontsize=16,
    guidefontsize=18
)
p2 = histogram(
    dat_annmax.residual,
    normalize=:pdf,
    orientation=:horizontal,
    label=:false,
    xlabel="PDF",
    ylabel="",
    yticks=[],
    tickfontsize=16,
    guidefontsize=18
)

l = @layout [a{0.7w} b{0.3w}]
plot(p1, p2; layout=l, link=:y, ylims=(1, 1.7), bottom_margin=5mm, left_margin=5mm)
plot!(size=(1000, 450))
Figure 1: Annual maxima surge data from the San Francisco, CA tide gauge.

Probability Model

\[ \begin{align*} & y \sim LogNormal(\mu, \sigma) \tag{likelihood}\\ & \left. \begin{aligned} & \mu \sim Normal(0, 0.5) \\ & \sigma \sim HalfNormal(0, 0.1) \end{aligned} \right\} \tag{priors} \end{align*} \]

Specifying Extreme Example with Turing.jl

using Turing
## y: observed data
## can also specify covariates or auxiliary data in the function if used
@model function tide_model(y)
    # specify priors
    μ ~ Normal(0, 0.5)
    σ ~ truncated(Normal(0, 0.1), 0, Inf)
    # specify likelihood
    y ~ LogNormal(μ, σ)
    # returning y allows us (later) to generate predictive simulations
    return y 
end

Sampling from Posterior

Code
m = tide_model(dat_annmax.residual)
# draw 10_000 samples using NUTS() sampler, with 4 chains (using MCMCThreads() for serial sampling)
surge_chain = sample(m, NUTS(), MCMCThreads(), 10_000, 4, progress=false)
Warning: Only a single thread available: MCMC chains are not sampled in parallel
@ AbstractMCMC ~/.julia/packages/AbstractMCMC/kwj9g/src/sample.jl:384
Info: Found initial step size
  ϵ = 0.05
Info: Found initial step size
  ϵ = 0.05
Info: Found initial step size
  ϵ = 0.05
Info: Found initial step size
  ϵ = 0.05
Chains MCMC chain (10000×14×4 Array{Float64, 3}):

Iterations        = 1001:1:11000
Number of chains  = 4
Samples per chain = 10000
Wall duration     = 6.29 seconds
Compute duration  = 5.06 seconds
parameters        = μ, σ
internals         = lp, n_steps, is_accept, acceptance_rate, log_density, hamiltonian_energy, hamiltonian_energy_error, max_hamiltonian_energy_error, tree_depth, numerical_error, step_size, nom_step_size

Use `describe(chains)` for summary statistics and quantiles.

What Does This Output Mean?

  • MCSE: Monte Carlo Standard Error for mean.
  • ESS (Effective Sample Size): Accounts for autocorrelation \(\rho_t\) across samples \[N_\text{eff} = \frac{N}{1+2\sum_{t=1}^\infty \rho_t}\]
  • Rhat: Convergence metric (Gelman & Rubin (1992)) based on multiple chains.

Visualizing the Sampler

Code
plot(surge_chain, size=(1200, 500))
Figure 2: Posterior samples from Turing.jl

Assessing Convergence

What Can Go Wrong?

MCMC Sampling for Various Proposals

Autocorrelation of Chains

MCMC Sampling for Various Proposals

How To Identify Convergence?

Short answer: There is no guarantee! Judgement based on an accumulation of evidence from various heuristics.

  • The good news — getting the precise “right” end of the transient chain doesn’t matter.
  • If a few transient iterations remain, the effect will be washed out with a large enough post-convergence chain.

Heuristics for Convergence

Compare distribution (histogram/kernel density plot) after half of the chain to full chain.

2000 Iterations

10000 Iterations
Figure 3

Gelman-Rubin Diagnostic

Gelman & Rubin (1992)

  • Run multiple chains from “overdispersed” starting points
  • Compare intra-chain and inter-chain variances
  • Summarized as \(\hat{R}\) statistic: closer to 1 implies better convergence.

On Multiple Chains

Unless a specific parallelized scheme (called sequential Monte Carlo) is used, cannot run multiple shorter chains in lieu of one longer chain since each chain needs to individually converge.

This means multiple chains are more useful for diagnostics. But you can sample from each once they’ve converged.

Heuristics for Convergence

  • If you’re more interested in the mean estimate, can also look at the its stability by iteration or the Monte Carlo standard error.
  • Look at traceplots; do you see sudden “jumps”?
  • When in doubt, run the chain longer.

Transient Chain Portion

What do we do with the transient portion of the chain?

  • Discard as burn-in (might be done automatically by a PPL);
  • Just run the chain longer.

What To Do After?

  • Can compute expectations using the full chain; MCSE is more complicated but is reported from most PPL outputs (otherwise platform specific implementations).
  • Can subsample from or thin chain if computationally convenient (but pay attention to \(ESS\)).

Posterior Predictive Checks

Posterior Visualization

Code
chn_1 = surge_chain[:, :, 1]
p1 = histogram(chn_1[:μ], label="Samples", normalize=:pdf, legend=:topleft, xlabel=L"μ", ylabel=L"p(μ|y)",)
p2 = histogram(chn_1[:σ], label="Samples", normalize=:pdf, legend=:topleft, xlabel=L"σ", ylabel=L"p(σ|y)")
p = plot(p1, p2, layout = @layout [a b])
vline!(p, mean(chn_1)[:, 2]', color=:purple, linewidth=3, label="Posterior Mean")
plot!(p, size=(1200, 450))
Figure 4: Posterior visualization for surge chain

Correlations

Code
p1 = histogram2d(chn_1[:μ], chn_1[:σ], normalize=:pdf, legend=false, xlabel=L"$\mu$", ylabel=L"\sigma")
plot!(p1, size=(1200, 450))
Figure 5: Posterior correlations

Monte Carlo: Posterior Predictive Checks

\[p(\hat{y} | y) = \int p(\hat{y} | \theta) p(\theta | y) d\theta\]

  1. Simulate \(\theta_i\) from posterior (from chain);
  2. Simulate statistic or predicted values \(\hat{y} | \theta_i\).
  3. Compute expectations/credible intervals from ensemble.

Posterior Predictive Check Example

Code
return_periods = 2:100
return_levels = zeros(10_000, length(return_periods))
plt_rt = plot(; ylabel="Return Level (m)", xlabel="Return Period (yrs)", legend=:bottomright)
for idx in 1:10_000
    μ = chn_1[:μ][idx]
    σ = chn_1[:σ][idx]
    return_levels[idx, :] = quantile.(LogNormal(μ, σ), 1 .- (1 ./ return_periods))
    label = idx == 1 ? "Posterior" : false
    plot!(plt_rt, return_periods, return_levels[idx, :]; color=:black, alpha=0.05, label=label, linewidth=0.5)
end
# plot return level quantiles
rl_q = mapslices(col -> quantile(col, [0.025, 0.5, 0.975]), return_levels, dims=1)
plot!(plt_rt, return_periods, rl_q[[1,3], :]', color=:green, linewidth=3, label="95% CI")
plot!(plt_rt, return_periods, rl_q[2, :], color=:red, linewidth=3, label="Posterior Median")
# plot data
scatter!(plt_rt, return_periods, quantile(dat_annmax.residual, 1 .- (1 ./ return_periods)), label="Data", color=:blue)
plot!(plt_rt, size=(1200, 500))
plt_rt
Figure 6: Posterior predictive checks

Key Points and Upcoming Schedule

Key Points (MCMC Convergence)

  • Must rely on “accumulation of evidence” from heuristics for determination about convergence to stationary distribution.
  • Transient portion of chain: Meh. Some people worry about this too much. Discard or run the chain longer.
  • Parallelizing solves few problems, but running multiple chains can be useful for diagnostics.

Next Classes

Wednesday: Cross-Validation and Model Skill

Next Week: Entropy and Information Criteria

Assessments

  • Homework 3: Due Friday (3/14)
  • Project Proposal: Due 3/21

References

References (Scroll for Full List)

Gelman, A., & Rubin, D. B. (1992). Inference from Iterative Simulation Using Multiple Simulations. Stat. Sci., 7, 457–511. https://doi.org/10.1214/ss/1177011136